AeroPath AI

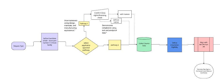
  • Regulatory Pathway Mapping: Identifies applicable standards, forms, and certification routes based on part type or product scope.
  • AI-Driven Eligibility Engine: Uses natural-language processing to surface relevant guidance from publicly available aviation and international regulatory sources.
  • Document Intelligence: Extracts and summarizes key clauses from manuals, directives, and approval databases.
  • Risk & Gap Analysis: Highlights missing documentation or conflicting references early in the design phase.
  • Compliance Tracker: Lets teams log, tag, and verify required deliverables as progress milestones.
  • Cross-Sector Scalability: Adaptable to other regulated domains such as medical devices or aerospace supply chains.

Our User Interface